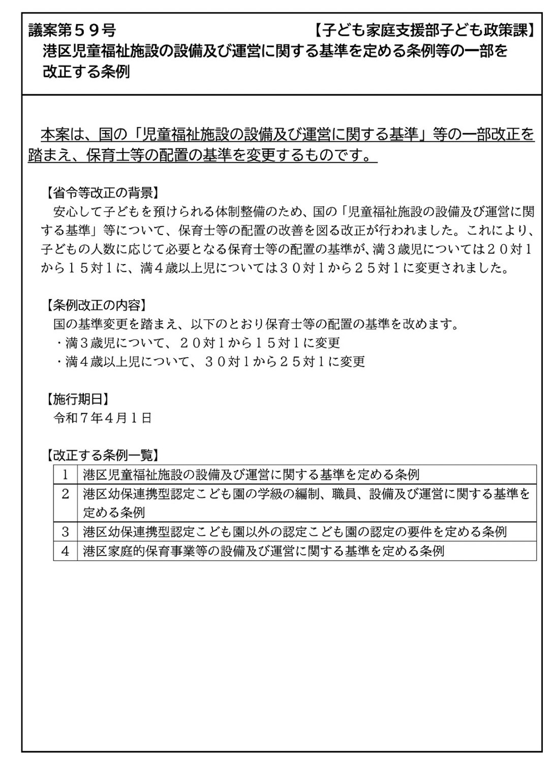
3歳児、4-5歳児、76年ぶり配置基準の改定
今年4月、保育園における保育士の配置基準の見直しがされました。
配置基準とは保育士1人が受け持つことが出来る子供の数であり、1948年に国によって制定されました。
4-5歳児の配置基準の30人が25人に改訂されました。
また3歳児の配置基準についても20人のが15人に改訂されました。
NHK首都圏ナビ(https://www.nhk.or.jp/shutoken/wr/20231226a.html)
この改定は76年ぶりであり、保育の質を向上させる大きな一歩であると思います。
0歳児、1-2歳児の配置基準は変わらず
しかし今回の改正で0歳児、1-2歳児の配置基準についての改定はありませんでした。
皆さん考えてみてください。
保育士さん1人で0歳児3人のお世話することが出来るのでしょうか。
また災害が起こった際、まともに立つことのできない0歳児3人をかかえて避難することが出来るのでしょうか。
これは不可能に近いと思います。
最近ニュースで話題になっている育児のバスへの置き去りの問題は保育士の不注意の問題でもありますが、
そもそも保育士一人が面倒を見ることが出来る人数の限界を超えていることが原因で起こってしまっているかもしれません。
だらこそ今回3,4,5歳児の配置基準が変わったという波に乗って0、1,2歳児の配置基準も変えるべきなのです。
港区では1歳児のみは、国の6対1を → 5対1 に加配をしています。
ですが、区の先生の加配は1歳児のみにとどまっています。
またもう一つの問題は三月生まれと四月生まれでは一人の保育士からの保育の質の差が出てきてしまうことです。
四月二日生まれの0歳児は同級生三人と一緒に一人の保育士さんにほぼ一年面倒をみてもらうことが出来ます。
しかし三月生まれの0歳児は一か月しか面倒を見てもらうことが出来ないのです。
これらの問題を改善するためにはやはり0,1,2歳児の配置基準の見直しをすることが求められています。
少し前進!港区独自の配置基準の改定
実際に今回の配置基準に関して港区に質問をしました。
その返答は、、、
区は、国の3歳児及び4、5歳児の職員配置基準に関する内閣府令の改正を踏まえ、今年度中に条例改正を行います。
ゼロ歳児及び1、2歳児の職員配置基準に関する区独自の改正につきましては、既に国の1歳児の職員配置基準6対1を区独自に5対1とするとともに、保育の充実を目的とした保育士の加配をするなど、
国の基準を上回る区独自の手厚い職員配置を行っていることから、その効果等を踏まえた上で、今後検討してまいります。
との返答がありました。少しずつではありますが港区独自に配置基準の改定し、保育の質の向上を進められています!
